简介

第一步是展开你的网格。一般来说,我们建议在只需要对模型的几何形状进行微小调整的时候开始展开。如果你在模型已经展开的情况下添加面或细分现有面,Blender 会帮你添加这些新面,但你可能需要做额外的贴图或编辑。在这种方式下,你可以使用 UV 纹理图像来指导额外的几何形状变化。

关于 UV

UV 贴图中的每个点都对应于网格中的一个顶点。连接 UV 的线对应于网格中的边。UV 贴图中的每个面都对应于一个网格面。可以把 UV 贴图看作是将 3D 模型的表面投射到 2D 图像上。

网格的每个面都可以有许多 UV 纹理。每个 UV 纹理都可以为其分配一个单独的图像。在 UV 编辑器中将面展开到 UV 纹理时,会自动为网格的每个面指定四个 UV 坐标:这些坐标定义了图像或纹理映射到面上的方式。为了与 XYZ 坐标区分开来,U 轴和 V 轴用于标记每个点的坐标。因此得名,UV 展开。这些坐标也可用于渲染或实时视口显示。

在 Blender 中,可以为一个面关联一个独立的图像。UV 坐标定义图像如何映射到面。然后图像可以用于渲染或实时显示。在 3D 视图中选择 面选择 模式,才能指定图像或修改活动网格物体对应的 UV 坐标。这样一个面可以有多张 UV 贴图。角色前额的面要用到面部贴图,同时 也用到头皮/头发贴图。

这些将在下一节详述。

入门

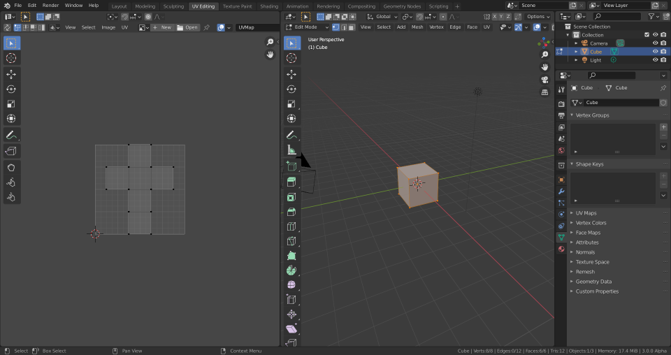
../../../../_images/modeling_meshes_uv_unwrapping_introduction_uvtab.png

默认 UV 编辑工作区。

默认情况下,网格是没有 UV 的。首先你得投射面,然后才能编辑它们。展开模型的过程是在 3D 视图编辑器的编辑模式下进行的。该流程会在 UV 编辑器创建一个或多个 UV 孤岛。

开始前,从屏幕顶部的用户设置标题栏选择工作区UV 编辑。屏幕布局变为左侧 UV 编辑器,右侧 3D 视图。

进入 编辑模式,因为所有的展开工作都要在编辑模式下。你可以使用顶点、面或边选择模式。

工作流程

一般的工作流程如下,但要知道,不同的模型可能需要不同的展开方法:

  1. 如有必要,请标记接缝。查看更多关于标记缝合边

  2. 在 3D 视图中选择网格面。

  3. UV ‣ 展开 菜单或 3D 视口的 UV 菜单中选择一个 UV 映射方法。

  4. 调整上一步操作面板中调整展开设置。

  5. 添加测试图像,检查畸变。参考应用图像至 UV

  6. 在 UV 编辑器调整 UV.参考编辑 UV