窗口系统简介

当启动 Blender 并关闭启动画面后,Blender 窗口应该看起来像下面的图片一样。

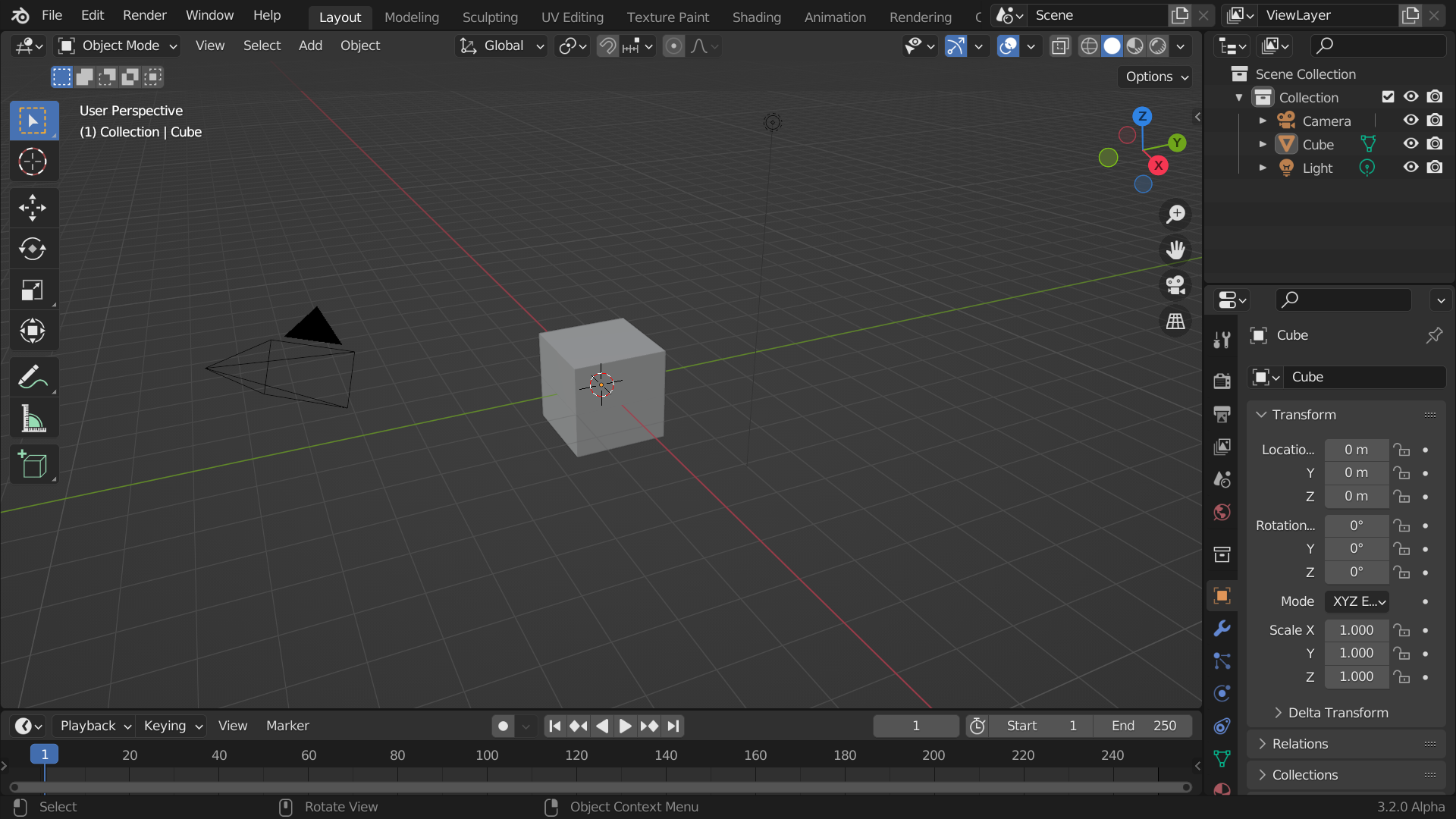
../../_images/interface_window-system_introduction_default-startup.png

默认的 Blender 启动界面。

Blender 界面分为以下三个部分:

  • 位于最上方的顶栏,包括主要菜单,用于保存、导入和导出文件、配置设置,以及渲染等其他功能。

  • 位于中部的区域,是主要工作区。

  • 位于底部的状态栏,显示按键建议和相关统计信息。

../../_images/interface_window-system_introduction_default-screen.png

Blender 窗口的默认布局。顶栏(蓝色)、工作区(绿色)和状态栏(红色)。

个性化定制

键盘快捷键

Blender 大量地使用快捷键以加速工作。这些快捷键可以在键位映射设置中定制。

主题色彩

Blender 允许更改其大多数界面颜色以满足用户的需要。如果你发现屏幕上显示的颜色与手册中提到的颜色不匹配,则可能是你修改过默认主题。可以通过打开偏好设置并点击 主题 选项卡,即可创建一个新的主题或选择/更改一个现有的主题。

无障碍

Blender 有多种可见性自定义选项,包括分辨率缩放,以及加载自定义字体的功能。这些设置可在界面设置中配置。